电子元器件整合供应商

解决方案

作为致力成为最具价值的电子元器件整合供应商,南京球信网集团拥有能为客户提供全套电子元器件的强大整合能力。公司拥有专门技术团队,建有电子元器件例行试验室,能为客户提供全方位的技术咨询、器件选型、样品提供、器件检测等增值服务。

力芯微ET2016AM-国产功率MOSFET限流开关选型资料

发布时间:2024-08-07 品牌:力芯微(ETEK) 浏览量:1251

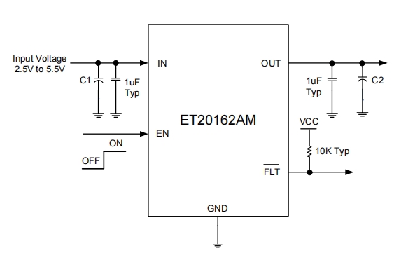
MOSFET功率开关是一种广泛应用于电力电子领域的半导体器件,它通过控制栅极电压来调节漏极电流,从而实现电流的开关控制。T2016AM是一款集成了P沟道MOSFET功率限流开关,专为汽车电子设备的USB接口,USB集线器等高侧负载开关应用而设计。该开限流关的工作输入电压范围为2.5V至5.5V,非常适合3.3V和5V系统,具有宽电压输入范围、低导通内阻特点。集成限流电路可保护输入电源免受大电流的影响,大电流可能导致电源脱离稳压范围。该ET2016AM还具有热过载保护功能,可防止热过载限制功率耗散和结温。它可用于控制需要0.4A至2.5A的负载。电流限制阈值通过一个从SET到地的电阻器进行设置。工作模式下的静态电源电流仅为25μA。在停机模式下,电源电流减小至小于1μA。
ET2016AM采用无铅封装,工作在-40°C至+105°C环境温度范围。

特性

  • 输入电压范围:2.5V至5.5V
  • 可编程电流限制
  • 反向电流阻断
  • 短路响应:2us
  • 非常低的静态电流:25μA(典型值 )
  • 1μA最大关断电源电流
  • 欠压锁定
  • 热关断
  • 4kVHBMESD额定值(根据AEC−Q100−002)
  • 符合汽车AEC-Q1002级标准

引脚说明

ET2016AM引脚说明

 

芯片框图

应用电路

ET2016AM汽车限流开关应用电路